

The 555 timer is one of the most remarkable integrated circuits ever developed. It comes in a single or dual package and even low power cmos versions exist - ICM7555. Common part numbers are LM555, NE555, LM556, NE556. The 555 timer consists of two voltage comparators, a bi-stable flip flop, a discharge transistor, and a resistor divider network.
I am particularly indebted to Philips Components and Semiconductors Australia for their most generous assistance in giving me access to material presented on this page.
Philips describe their 555 monlithic timing circuit as a "highly stable controller capable of producing accurate time delays, or oscillation. In the time delay mode of operation, the time is precisely controlled by one external resistor and capacitor. For a stable operation as an oscillator, the free running frequency and the duty cycle are both accurately controlled with two external resistors and one capacitor. The circuit may be triggered and reset on falling waveforms, and the output structure can source or sink up to 200mA."
Applications include precision timing, pulse generation, sequential timing, time delay generation and pulse width modulation (PWM).
Here are the pin configurations of the 555 timer in figure 1 below.
Figure 1 - 555 timer pin configurations
Ground (Pin 1)
Not surprising this pin is connected directly to ground.
Trigger (Pin 2)
This pin is the input to the lower comparator and is used to set the latch, which in turn causes the output to go high.
Output (Pin 3)
Output high is about 1.7V less than supply. Output high is capable of Isource up to 200mA while output low is capable of Isink up to 200mA.
Reset (Pin 4)
This is used to reset the latch and return the output to a low state. The reset is an overriding function. When not used connect to V+.
Control (Pin 5)
Allows access to the 2/3V+ voltage divider point when the 555 timer is used in voltage control mode. When not used connect to ground through a 0.01 uF capacitor.
Threshold (Pin 6)
This is an input to the upper comparator. See data sheet for comprehensive explanation.
Discharge (Pin 7)
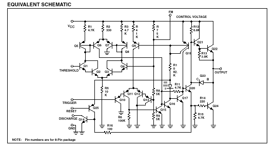
This is the open collector to Q14 in figure 4 below. See data sheet for comprehensive explanation.
V+ (Pin 8)
This connects to Vcc and the Philips databook states the ICM7555 cmos version operates 3V - 16V DC while the NE555 version is 3V - 16V DC. Note comments about effective supply filtering and bypassing this pin below under "General considerations with using a 555 timer"
When configured as an oscillator the 555 timer is configured as in figure 2 below. This is the free running mode and the trigger is tied to the threshold pin. At power-up, the capacitor is discharged, holding the trigger low. This triggers the timer, which establishes the capacitor charge path through Ra and Rb. When the capacitor reaches the threshold level of 2/3 Vcc, the output drops low and the discharge transistor turns on.
The timing capacitor now discharges through Rb. When the capacitor voltage drops to 1/3 Vcc, the trigger comparator trips, automatically retriggering the timer, creating an oscillator whose frequency is determined by the formula in figure 2.
Figure 2 - 555 timer in astable operation
There are difficulties with duty cycle here and I will deal with them below. It should also be noted that a minimum value of 3K should be used for Rb.
Figure 2a - modified duty cycle in astable operation
Here two signal diodes (1N914 types) have been added. This circuit is best used at Vcc = 15V.
Another popular application for the 555 timer is the monostable mode (one shot) which requires only two external components, Ra and C in figure 3 below. Time period is determined by 1.1 X Ra C.
Figure 3 - 555 timer in monostable operation
Most devices will operate down to as low as 3V DC supply voltage. However correct supply filtering and bypassing is critical, a capacitor between .01 uF to 10 uF (depending upon the application) should be placed as close as possible to the 555 timer supply pin. Owing to internal design considerations the 555 timer can generate large current spikes on the supply line.
While the 555 timer will operate up to about 1 Mhz it is generally recommended it not be used beyond 500 Khz owing to temperature stability considerations.
Owing to low leakage capacitor considerations limit maximum timing periods to no more than 30 minutes.
Care should be taken in selecting stable resistors and capacitors for timing components in the 555 timer. Also the data sheet should be consulted to determine maximum and minimum component values which will affect accuracy. Capacitors must be low leakage types with very low Dielectric Absorption properties. Electrolytics and Ceramics are not especially suited to precision timing applications.
Figure 4 - equivalent schematic of a 555 timer
IC 555 Projects - E.A. Parr - Babani 141 pages
This book by E.A. Parr proves a very inexpensive source of "555 timer projects"
555 car tachometer
555 timer data sheet - (120K) in PDF format.